让找料更便捷
电子元器件
采购信息平台
生意随身带
随时随地找货
一站式电子元器件
采购平台
半导体行业观察第一站
标签: 扩音器
摘要: 不知道大家在平常上课或者是在旅游的时候,我们都会看见老师、导游使用扩音器来与我们进行沟通交流。这样不仅能够保护嗓子,还可以有效的确保每个人都能听见。而扩音器究竟是怎样把声音扩大的呢?
不知道大家在平常上课或者是在旅游的时候,我们都会看见老师、导游使用扩音器来与我们进行沟通交流。这样不仅能够保护嗓子,还可以有效的确保每个人都能听见。而扩音器究竟是怎样把声音扩大的呢?
扩音器简介
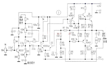
扩音器我们又可以将其叫做功放,主要就是指在音响系统中非常基本的设备。而扩音器的主要任务就是将信号源中微弱电信号进行放大以后发出的声音。而我们常见的扩音器主要是有纸盆、铁芯、线圈等构成的。具体组成部分,我们可以从下图展示中了解。

扩音器工作原理
扩音器的主要工作原理就是当交流电路的音频电流进入以后吗,会通过扩音器中自带的线圈,我们又可以称之为是音圈产生相应的磁场。同时这样的磁场同扬声器自带的永磁体产生出相互的作用。当处于磁场中的音圈(线圈)有音频电流通过时,就产生随音频电流变化的磁场,这一磁场和永久磁铁的磁场发生相互作用,使音圈沿着轴向振动,带动纸盆使周围大面积的空气发生相应的振动,从而将机械能转换为声能,发出悦耳的声音。
那么这相互的作用力就会粗是音圈在磁场中随着音频电流振动起来。并且振膜与音圈之间是相互连接在一起的,那么振膜也会随着振动起来。就产生了与原音频信号波形相同的声音。当经过喇叭线圈的电流越大时,线圈在磁场中的运动越剧烈,发出的声音也就越大。所以现在扬声器一般都是通过调节电流的大小来使声音变大过减小。以下就是关于扩音器工作原理图。

在讲解完扩音器简介以及工作原理以后,我们在来为大家将一个额外的知识。那就是扩音器的分类。扩音器的分类有着很多,分类的方式也有着很多。
1. 按照换能机理以及结构,我们通常会分为动圈式、电容式、压电式等等。其中动圈式这种类别的扩音器有着良好的电声性能、结构牢固、成本低等优点,使用的范围也是比较广的。
2. 按照声辐射材料来进行份额里,我们可以将扩音器分为纸盆式、号筒式;按照工作的频率进行分类,我们则是将扩音器分为低音、中音、高音扩音器等等。
那么在看完以后,相信大家对扩音器的工作原理也有了深刻的印象,对于扩音器的了解也加深了很多。
| 型号 | 厂商 | 价格 |
|---|---|---|
| EPCOS | 爱普科斯 | / |
| STM32F103RCT6 | ST | ¥461.23 |
| STM32F103C8T6 | ST | ¥84 |
| STM32F103VET6 | ST | ¥426.57 |
| STM32F103RET6 | ST | ¥780.82 |
| STM8S003F3P6 | ST | ¥10.62 |
| STM32F103VCT6 | ST | ¥275.84 |
| STM32F103CBT6 | ST | ¥130.66 |
| STM32F030C8T6 | ST | ¥18.11 |
| N76E003AT20 | NUVOTON | ¥9.67 |